Administering k0rdent#
Before you start working with k0rdent, it helps to understand a few basics.
How k0rdent works#
k0rdent has several important subsystems, notably:
- KCM - k0rdent Cluster Manager: KCM wraps and manages Kubernetes Cluster API (ClusterAPI) and lets you treat clusters as
Kubernetes objects. Within a k0rdent management cluster, you'll have a
ClusterDeploymentobject that represents a deployed cluster, withMachineobjects, and so on. When you create aClusterDeployment, k0rdent deploys the cluster, when you delete it, k0rdent deletes it, and so on. - KSM - k0rdent State Manager: KSM wraps and manages several interoperating open source projects such as Helm and Sveltos, which lets you treat services and applications as Kubernetes objects.
Together, KCM and KSM interoperate to create a complete, template-driven system for defining and managing Internal Development Platforms (IDPs) made up of suites of services, plus a cluster and its components as realized on a particular cloud or infrastructure substrate.
-
ClusterAPI providers: ClusterAPI uses
providersto manage different clouds and infrastructures, including bare metal. k0rdent ships with providers for AWS, Azure, OpenStack and vSphere, and you can add additional providers in order to control other clouds or infrastructures that ClusterAPI supports. -
Templates: When you create a cluster, that cluster is based on a template, which specifies all of the various information about the cluster, such as where to find images, and so on. These templates get installed into k0rdent, but they don't do anything until you reference them in a
ClusterDeploymentthat represents an actual cluster.graph LR; subgraph Infrastructure WN1["ClusterDeployment Worker Node"] CP["ClusterDeployment Managed Server Control Plane"] WN2["ClusterDeployment Worker Node"] end subgraph "k0rdent Mgmnt Cluster" CT["Cluster Template"] P["Provider"] end CP -->|Controls| WN1 CP -->|Controls| WN2 CT -->|Defines| CP & WN1 & WN2 P -->|Provisions| Infrastructurek0rdent can also manage these clusters, upgrading them, scaling them, or installing software and services.
-
Services: To add (or manage) services, you also use templates. These
ServiceTemplateobjects are likeClusterTemplateobjects, in that you install them into the cluster, but until they're actually referenced, they don't do anything. When you reference aServiceTemplateas part of aClusterDeployment, k0rdent knows to install that service into that cluster.graph TB; subgraph "k0rdent Mgmnt Cluster" ST["Service Template"] end subgraph Infrastructure CP["ClusterDeployment Managed Server Control Plane"] subgraph WN1["Worker Node"] POD1[App] end subgraph WN2["Worker Node"] POD2[App] end end CP -->|Controls| WN1 CP -->|Controls| WN2 POD1 -->|Defined By| ST POD2 -->|Defined By| STThese services can be actual services, such as Nginx or Kyverno, or they can be user applications.
How Credentials work#
Of course you can't do any of this without permissions. As a human, you can log into, say, AWS, and tell it to create a new
instance on which you are going to install Kubernetes, but how does k0rdent get that permission? It gets it through the use of
Credential objects.
When you create a ClusterDeployment or deploy an application, you include a reference to a Credential object that has been
installed in the k0rdent management cluster. Depending on whether the target infrastructure is AWS, Azure, or something else, that
Credential might reference an access key and secret, or it might reference a service provider, but all of that gets abstracted
out by the time you get to the Credential, which is what you'll actually reference.
graph LR;
Secret["Secret
(includes Provider-specific passwords
secret keys, etc.)"] --> ClusterIdentity["ClusterIdentity
(Provider-specific)"];
ClusterIdentity --> Credential["Credential"];
By abstracting everything out to create a standard Credential object, users never have to have access to actual credentials (lowercase "c"). This enables the administrator to keep those credentials private, and to rotate them as necessary without disturbing users or their applications. The administrator simply updates the Credential object and everything continues to work.
You can find more information on creating these Credential objects in the Credentials chapter.
k0rdent and GitOps#
At its heart, k0rdent is a Kubernetes-native way to declaratively specify what should be happening in the infrastructure and have that maintained. In other words, if you want to, say, scale up a cluster, you would give that cluster a new definition that includes the additional nodes, and then k0rdent, seeing that reality no longer matches the definition, it will reconcile the difference.
In some ways this way of working is similar to GitOps, in which you commit definitions and tools such as Flux or ArgoCD ensure that reality matches the definition. We can say that k0rdent is GitOps-compatible, in the sense that you can (and should) consider storing k0rdent templates and YAML object definitions in Git repos, and can (and may want to) use GitOps tools like ArgoCD to modify and manage them upstream of k0rdent itself.
The main difference is that k0rdent's way of representing clusters and services is fully compliant with Kubernetes-native tools like ClusterAPI, Sveltos and Helm. So you could, if you needed to, port much of what you do with k0rdent templates and objects directly to other solution environments that leverage these standard tools.
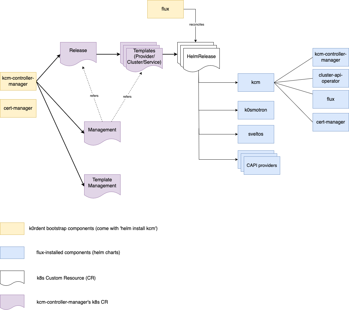
The k0rdent initialization process#

The process#
The k0rdent initialization process involves tools such as Helm and FluxCD.
helm install kcmbrings up the bootstrap components (yellow in the above diagram).kcm-controller-managersets up webhooks to validate itsCustomResourceobjects, then cert-manager handles the webhooks’ certificates.kcm-controller-managergenerates aReleaseobject corresponding to the KCM helm chart version.kcm-controller-manager(or rather the release-controller inside it) generates template objects (ProviderTemplate/ClusterTemplate/ServiceTemplate) corresponding to aReleaseto be further processed.kcm-controller-managergenerates aHelmReleaseobject for every standard template. Note that this includes the KCM helm chart itself.- Flux (source-controller and helm-controller pods) reconciles the HelmRelease objects. In other words, it installs all the helm charts referred to in the templates. After this point, the deployment is completely controlled by Flux.
kcm-controller-managercreates aManagementobject that refers to the aboveReleaseand theProviderTemplateobjects. TheManagementobject represents the k0rdent management cluster as a whole. The management cluster Day-2 operations (such as upgrade) are executed by manipulating theReleaseandManagementobjects.kcm-controller-managergenerates an emptyAccessManagementobject.AccessManagementdefines access rules forClusterTemplate,ServiceTemplate,CredentialandClusterAuthenticationpropagation across user namespaces. Further, theAccessManagementmight be edited and used along with admin-createdClusterTemplateChain,ServiceTemplateChain,CredentialandClusterAuthenticationobjects.
This Administration Guide provides information on: